1997 chevy blazer fuse box diagram

[XY_6036] Position Sensor On Chevy 3 1 Engine Diagram Camshaft Position. 17 Pics about [XY_6036] Position Sensor On Chevy 3 1 Engine Diagram Camshaft Position : 2001 Chevy S10 Fuse Box Diagram, Fuse Box 97 Chevy S10 - Wiring Diagram and also Fuse Box 97 Chevy S10 - Wiring Diagram.

[XY_6036] Position Sensor On Chevy 3 1 Engine Diagram Camshaft Position

[XY_6036] Position Sensor On Chevy 3 1 Engine Diagram Camshaft Position retr.momece.mohammedshrine.org

vortec crankshaft camshaft k2500 tbi chev justanswer

Chevy Blazer Fuse Box Diagram - Wiring Diagram

Chevy Blazer Fuse Box Diagram - Wiring Diagram cars-trucks24.blogspot.com

s10 fixya taotao sunnybrook fuze

Wiring Diagram PDF: 2003 Chevy Cavalier Fuse Box Manual

Wiring Diagram PDF: 2003 Chevy Cavalier Fuse Box Manual wiring-pdf.blogspot.com

cavalier wiper imageservice cigar cruise instrument ignition

9 Best Chevrolet Blazer (1996-2005) Fuses And Relays Ideas | Fuse Box

9 Best Chevrolet Blazer (1996-2005) fuses and relays ideas | fuse box www.pinterest.com

fuses relays recirculation

Proa: Fuse Box Chevy S10 2001 Diagram

Proa: Fuse Box Chevy s10 2001 Diagram proalac.blogspot.com

fuse diagram chevy s10 box 2001 panel chevrolet lamp parts rear layout stop supply voltage fuel pump trailer ignition lamps

96 Chevy S10 Fuse Box Wiring Diagram - Wiring Diagram Networks

96 Chevy S10 Fuse Box Wiring Diagram - Wiring Diagram Networks kelvin-okl.blogspot.com

chevy 1983 wiring gmc 1981 c1500 imageservice wrg winnebago fiero wiringg motogurumag

1998 Chevy Truck Heater Wiring Diagram - All Of Wiring Diagram

1998 Chevy Truck Heater Wiring Diagram - All of Wiring Diagram chocolate-with-style.blogspot.com

c10 chevelle fuse imageservice k10 72chevytrucks

Fuse Box Diagram Chevrolet Blazer And Relay With Assignment And Location

Fuse box diagram Chevrolet Blazer and relay with assignment and location fuseandrelay.com

Fuse Box Location: New Truck Alternator Not Charging Do You Know

Fuse Box Location: New Truck Alternator Not Charging Do You Know www.2carpros.com

fuse location box enlarge

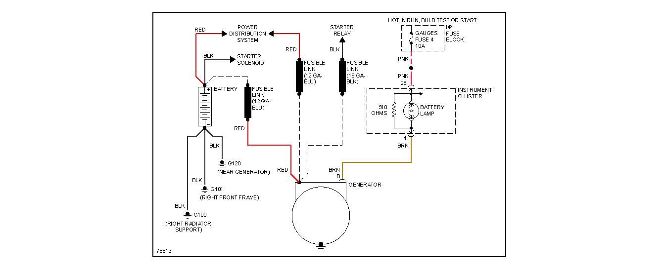
1997 Chevy S10 Starter Location

1997 Chevy S10 Starter Location coveredinsparkles.blogspot.com

fuse fusible vortec

2001 Chevy S10 Fuse Box Diagram

2001 Chevy S10 Fuse Box Diagram wiringall.com

fuse k1500 c10 flasher wiringall bolero schematron i11 v8van mahindra motogurumag sonoma cj7 jimmy

Instrument Panel Fuse Box Diagram: Chevrolet Blazer (1999, 2000, 2001

Instrument panel fuse box diagram: Chevrolet Blazer (1999, 2000, 2001 www.pinterest.com

fuse fuses relays recirculation victoria schematica

Chevrolet Blazer (1996-2005)

Chevrolet Blazer (1996-2005) www.pinterest.com

fuse box blazer location chevrolet 1996 2005 diagram chevy electrical info case wheel four drive transfer

Fuse Box 97 Chevy S10 - Wiring Diagram

Fuse Box 97 Chevy S10 - Wiring Diagram cars-trucks24.blogspot.com

fuse box gmc blazer s10 chevy wiring diagram jimmy panel bravada tan oem truck

[DIAGRAM] 76 Blazer Wiring Diagram Picture Schematic FULL Version HD

[DIAGRAM] 76 Blazer Wiring Diagram Picture Schematic FULL Version HD miniprogschematic65.eliasvapo.it

fuse trailblazer relay u2013 fuses schematic underseat carknowledge

Fuse Box: I Am Trying To Find A Diagram Of The Fuse Box Panel

Fuse Box: I Am Trying to Find a Diagram of the Fuse Box Panel www.2carpros.com

fuse box diagram blazer chevrolet panel 1988

9 Best Chevrolet Blazer (1996-2005) Fuses And Relays Ideas | Fuse Box

9 Best Chevrolet Blazer (1996-2005) fuses and relays ideas | fuse box www.pinterest.com

fuses relays recirculation trailblazer s10

Wiring diagram pdf: 2003 chevy cavalier fuse box manual. [xy_6036] position sensor on chevy 3 1 engine diagram camshaft position. 1998 chevy truck heater wiring diagram